
小编按:
最近不少顶试宝宝喜获2020~2021英美顶尖私校录取,接连不断收到offer。
有不少人都知道,UKiset成绩是申请英国顶尖私校重要标准。
也有不少新来咨询的家长和同学不懂UKiset考试。
我们就用顶试宝宝的成绩单与申录学校,详细案例,进行全解。
01 什么是UKiset
UKiset目前已成为英国私立名校入学筛选的必要程序。
UKiset是UK Independent School Entrance Test(英国私立学校入学考试)的缩写。
包括英国私立名校联盟和剑桥考试中心在内等权威机构共同研发了这一在线学术潜能测试系统,用于评判海外学生是否符合英国私立名校申请标准。

通俗点说,就是英国私立名校对海外学生进行初次筛选的指定在线考试系统。
UKiset主要针对9岁半至18岁的学生。
它不仅能测试学生目前的学术水平和英语语言能力,还能综合评估学生的发展能力与学习潜质,帮助学生准确定位优势、弱势及学习偏好。

02 为什么要考UKiset
目前,几乎所有顶尖的英国私校都已将UKiset等级纳为入学参考标准。
也就是说,没有一个好的UKiset成绩,可能与顶尖名校失之交臂。
UKiset还可以用来衡量学生与英国学校学术标准的差距到底有多大。
在入学申请前先用UKiset测试一下自己的水平,提前感受一下英国学校的学术标准和考试要求,在行前做好学术准备和心理准备。

03 UKiset 考些什么
UKiset的考试语言为英文。
考察内容包括:文字推理、非文字推理、数学、空间思维能力、英语。
◀ 文字推理
- 运用词汇解决问题;
- 所考察词汇的深度和广度齐平英国本土学生的标准;
- 是中国学生没有接触过的考察形式;
◀ 非文字推理
- 在规定时间内根据图形和图表等示意图解决问题;
- 是中国学生没有接触过的考察形式和内容;

◀ 数 学
- 运用数学概念和技能解决实际问题;
- 和中国同级别年龄段的考试要求和考察范围有所不同;
◀ 空间思维能力
- 对脑中的二维或者三维空间里的图形进行选择和叠加;
- 和中国同级别年龄段的考试要求和考察形式有所不同;
◀ 英语
- 听力、语法、词汇、阅读理解和创意写作;
- 考察的知识点与中国英语测试体系的侧重不一样。

04 UKiset 考试形式、考试时长
整个考试时长至少两个半小时。
UKiset考试形式:机考+笔试。
05 准备UKiset 要注意些什么
测试有效期只有一年。
每隔半年才能考一次。
认准官方考试授权机构。

06 UKiset 在哪里考
2015年UKiset首次在大中华区进行官方授权,顶试国际教育就成为为数不多的第一批UKiset官方授权考点。
自获得授权以来,有400多名低龄留学生在顶试参加了UKiset考试。

(UKiset大中华区为数不多的第一批考点:顶试上海总部UKiset考场)

(在顶试参加UKiset考试的低龄留学生来源分布)
07 UKiset 成绩怎么评定

08 UKiset 顶试名校案例
顶试不仅是UKiset大中华区第一批为数不多的官方授权考点,而且在顶试考试的400多名考生中,不少取得高分成绩。
我们来看看案例。
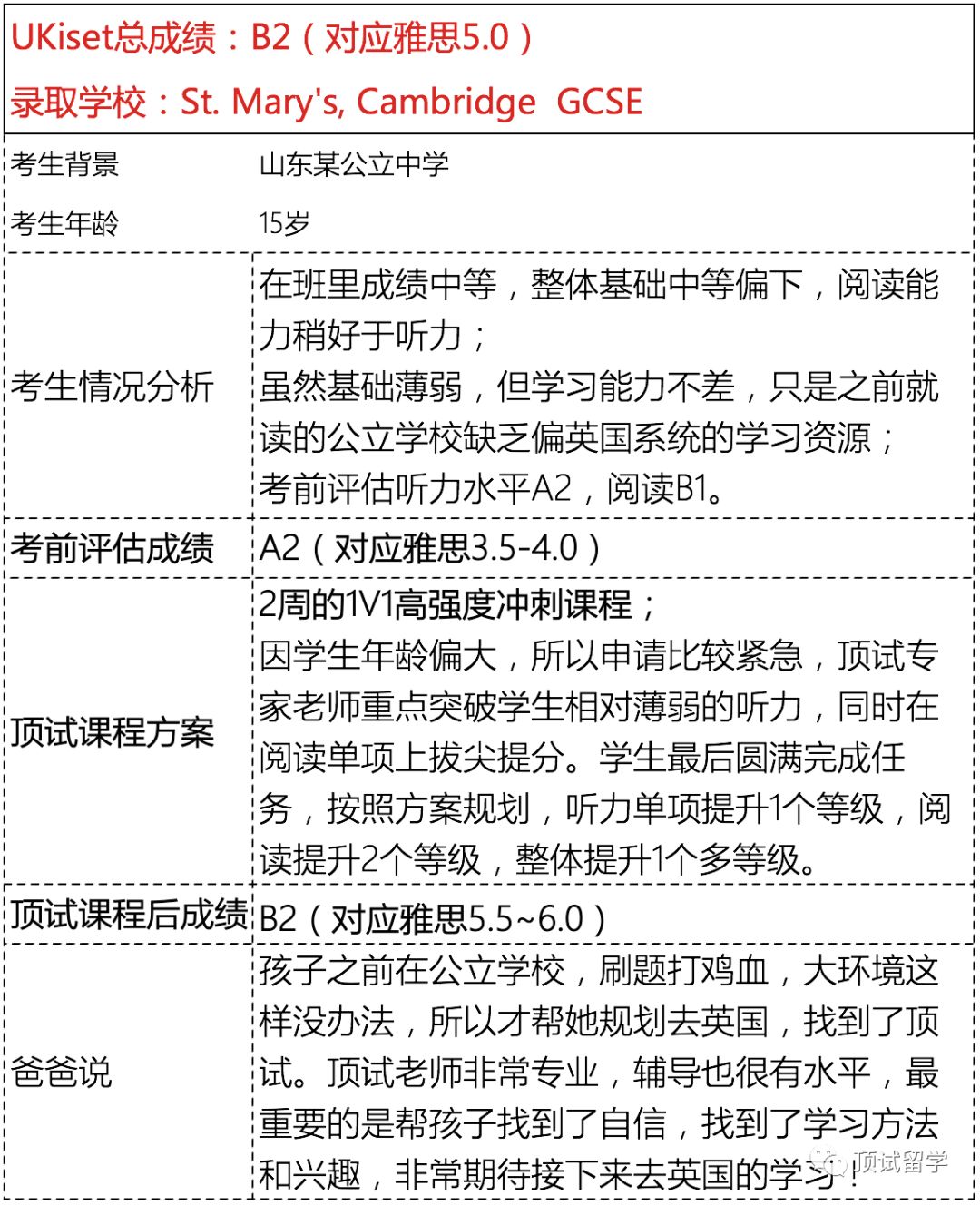
◀ 案例一


◀ 案例二


◀ 案例三


◀ 案例四


◀ 案例五


◀ 案例六


◀ 案例七

◀ 案例八


◀ 案例九


◀ 案例十


篇幅所限,
详细案例我们就放这一点,
但都比较详细哦。
对自己的水平离名校的距离,
是不是有个大概认知呢?
是否好奇自己能考出什么水平呢?
是不是需要加油呢?


更多UKiset相关信息咨询,
认准官方授权机构
想要获得免费的UKiset专业测试评估,
看看孩子与名校之间的学术差距吗?
关注我们并拨打电话,免费限15名哦
021-62110304









